Down the Hunger Spiral: Pathways to the Disintegration of the Global Food System
For a precarious global agricultural system with powerful feedback loops, business as usual means widespread hunger and embedded systemic risk.

By experts and staff
- Published
By
- Guest Blogger for the Internationalist
The following is a guest post by Asaf Tzachor, research associate at the Centre for the Study of Existential Risk at the University of Cambridge. This post is the third entry in the blog series Averting Global Catastrophe, which examines global catastrophic risks, including their likelihood and impact, and international cooperative measures to mitigate them.
It is a tragic irony that one of the harbingers and hallmarks of modern civilization may bring about its demise: the system of agriculture.
In pursuit of safe, sufficient, and nutritious food for Earth’s 7.7 billion human inhabitants, agricultural leaders have invested in high-yielding crop varieties, innovated methods of fertilization, irrigation, and cultivation, and expanded farmlands and rangelands. With an agricultural system devoted as never before to a few staple grain crops that require little attention, and with the globalization of supply chains and agricultural trade, humanity’s reliance on this undiversified structure, on a limited number of exporting countries, and resource-intensive cropping systems, has grown critical. Universal nutritional security is now contingent on just a handful of agricultural commodities.
Inadvertently, the pursuit of food security has led to forest clearing of unprecedented scale, to habitat fragmentation and biodiversity loss, to collapse of fisheries, and to climate change. These, in turn, threaten to destabilize the global food system.
Civilization has steered itself into a seeming paradox: cropping, fishing, and livestock farming must continue to expand and intensify to meet the nutritional security requirements of a growing global population, yet such expansion will only accelerate the exploitation of Earth’s arable lands, potable water, forests, marine ecosystems, and fisheries, as well as global warming.
Scientific principles, however, restrain us from believing in paradoxes, tragic ironies, and unfortunate coincidences. Rather, the problems associated with modern food systems result from obscure feedback mechanisms: convoluted chains of cause-and-effect which tie together different components of the system in co-evolving, co-dependent relationships and breed, under certain circumstances, unintended consequences, detrimental domino effects, and cascading ecological crises.
Four Plausible Pathways to the Disintegration of the Global Food System
When discussing the global food system, not all causal mechanisms merit equal attention. Specific chains of cause-and-effect govern the system’s dominant behaviors, perpetuate its precarious dependencies and, through circular pathways, have the potential to undermine it. Any intervention should attend to these pathways first.
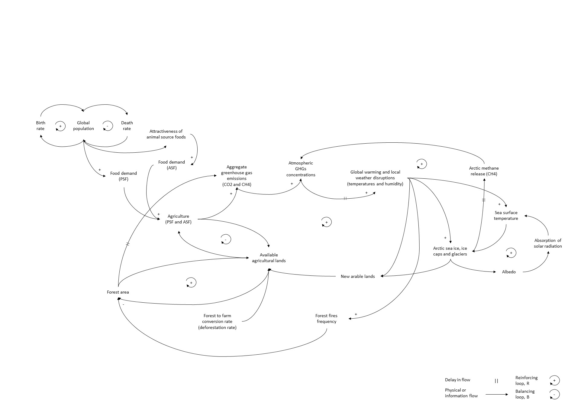
First Pathway: Demand for Agricultural Commodities Driving Greenhouse Gas Emissions, Climate Change, Sea Ice and Ice Caps Melting, Compounded by Forest Loss

Human hunger, naturally, should be our starting point: hunger inspires agriculture, and hunger is also the definitive point of reference to how well the system of agriculture performs.
While the particulars of hunger and nutrition have changed in the course of time, the fundamentals have not. The greater the population, the more mouths to feed. The greater the share that are middle-class [PDF], the stronger the appetite for food products from animal sources. Over the past 50 years, daily intake of proteins and other essential micro-nutrients from animal products, a category that covers milk, eggs, cheese, chicken, meat, beef, sausages, fish and seafood, increased by 33 percent in high-income countries and surged by 116 percent in low- and middle-income countries. The UN Food and Agriculture Organization (FAO) expects [PDF] both figures to continue rising.
The consequence of these demographic drivers and dietary preferences—not to mention government subsidies that reward the status quo and discourage farmers from innovating and diversifying land use—is an agricultural structure organized around four crops: wheat, maize, rice, and soybean, for food and animal-feed. Together, these four items occupy roughly half of the global cropland under cultivation. Reinforcing this structure is the constant need to expand and intensity production, bringing more hectares under cultivation while increasing crop yields per hectare.
What follows is a domino effect with global implications. Cropping and livestock farming systems, it is now well-substantiated, are responsible for one-third of all anthropogenic greenhouse-gas emissions, from farming, manufacture of farming inputs, forest-to-farm conversions (deforestation [PDF]), and other activities across the supply chain. Over time, as the concentration of greenhouse gasses in the atmosphere has increased, temperatures have risen and more ice—in glaciers, the arctic sea, and tundras—has melted, resulting in decreased global surface reflectivity. This has led to more solar energy absorption, higher ocean temperatures, more rapid sea ice melting, and so on. Earth can now lose 11 billion tons of ice in a single day.
Dissolving ice in the permafrost regions of the Arctic has reinforced this mechanism, via the release of sealed methane into the atmosphere. Global warming has accelerated as a consequence.
As the domino has tumbled, the frequency of forest fires has increased. In just 7 days in August 2019, 109,694 fire alerts were reported in Brazil. Calamitous events such as last summer’s burning of 1.6 million acres of Alaskan boreal forests have become alarmingly mundane. Boreal forests, as critical “global carbon sinks,” remove large amounts of carbon-dioxide from the atmosphere. In incinerating these vital ecosystems, two months of Alaskan wildfire in 2017 discharged a hundred megatons of carbon-dioxide back into the atmosphere—roughly equivalent to the annual emissions of Belgium. Such fires intensify the vicious cycle.
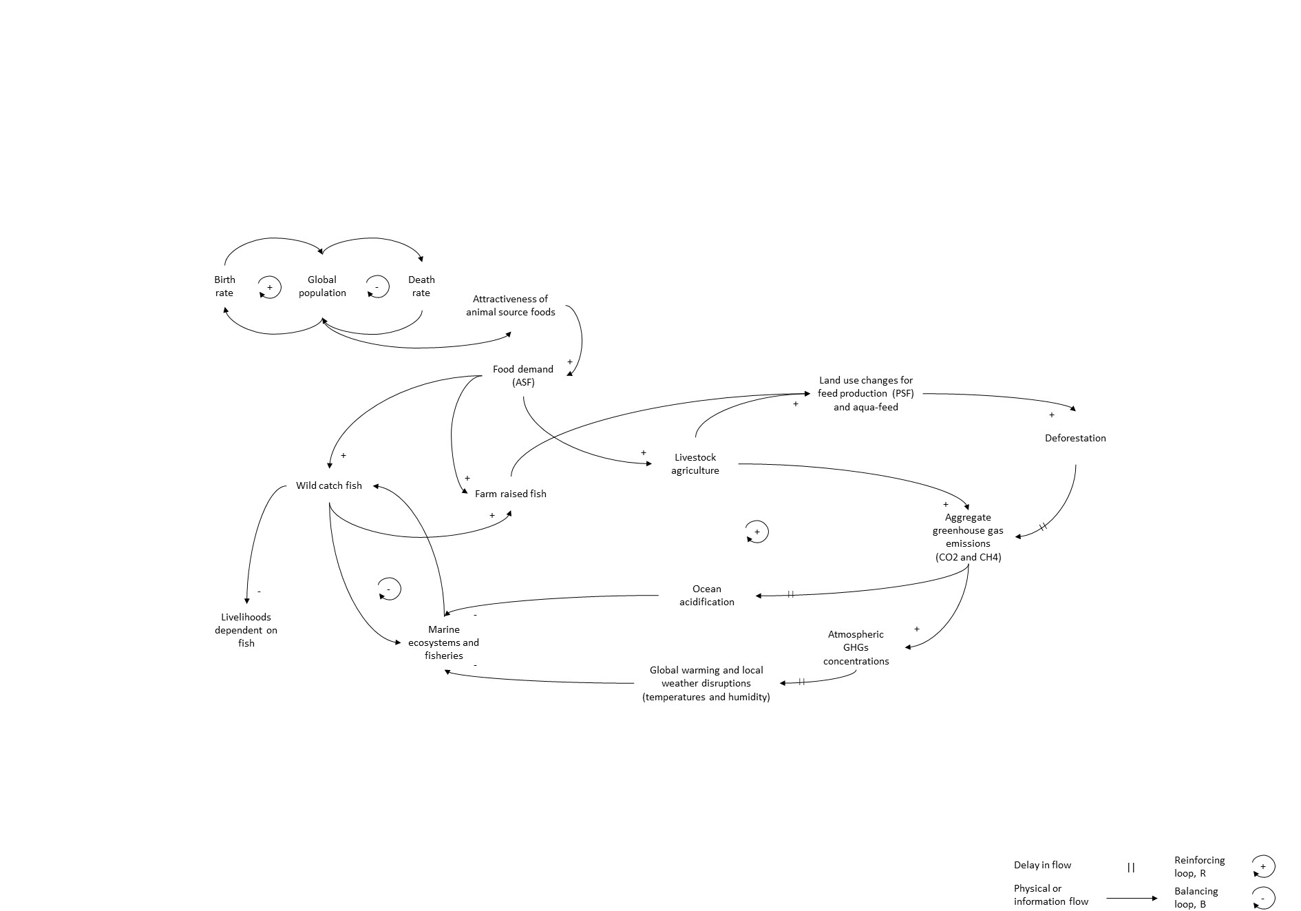
Second Pathway: Demand for Animal-Source Foods Driving Collapse of Marine Ecosystems, Fisheries, and Fisheries-Dependent Livelihoods

Greenhouse gas emissions engender another causal mechanism in which carbon-induced ocean acidification, compounded with ocean warming and ocean salinity alterations from melting icecaps and glaciers, tamper with marine ecosystems and fisheries conditions. The abundance of fish species with an affinity to cold climates appears to be decreasing in the Mediterranean, as does the size of the fish there, with severe implications for fisheries in the sea.
Overexploitation of oceanic fisheries adds to the predicament. Of the 600 marine fish stocks monitored by the FAO [PDF], 58 percent are fully exploited, with no room for further expansion. Thirty-one percent are overexploited at unsustainable levels, and a number of specific stocks have collapsed as a commercial resource entirely. North Atlantic cod and haddock, for example, are commercially depleted, and bluefin tuna is on the brink of depletion. Salmon is fully exploited. In the eastern-central Atlantic, all species are overexploited. In the Indian Ocean, most fish families are either depleted or overexploited, and in the Pacific, most species are depleted or overexploited. The huge South China Sea fishery is on the verge of collapse.
One cascade effect of such relentless overfishing is the devastation of hundreds of millions of livelihoods [PDF] that depend on fisheries directly and indirectly. On average, fish account for 17 percent of animal-protein intake globally. In some developing countries, this figure is as high as 50 percent. In Bangladesh, for instance, a country of 164 million people, 71 percent of households consume fish, while 2 percent consume meat, according to the World Health Organization [PDF]. Not only a nutritional source, the fishing sector provides some 50 million individuals with jobs and income; 12 million in Africa alone. Fish are one of the most-traded food commodities in the world and they may even serve as a source of hard currency [PDF]. Fishery collapse could contribute to mass migrations, among other compounding effects.
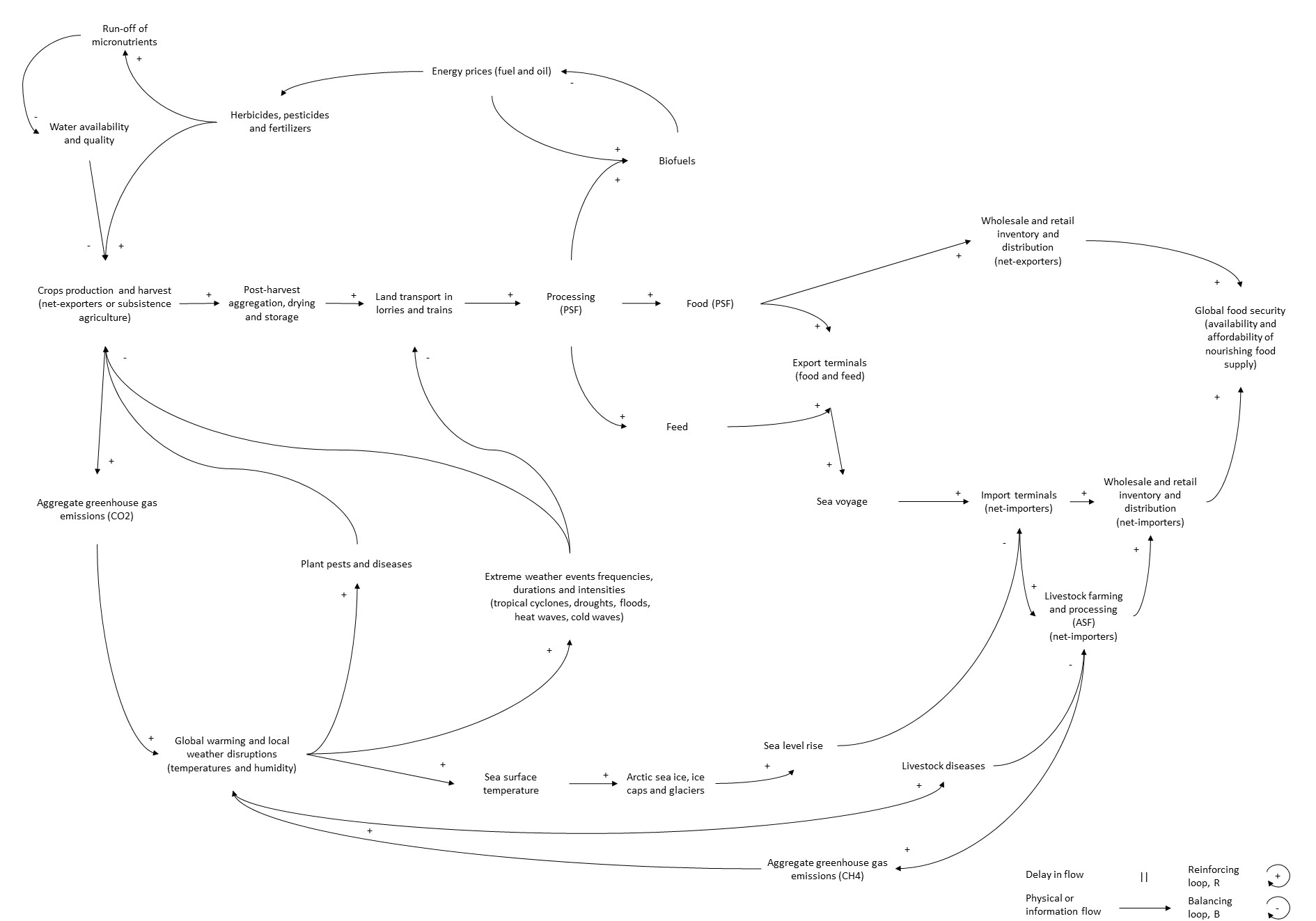
Third Pathway: Climate Change Driving Crop Failures, Forced Migration, Civic Unrest, and Conflicts, Compounded by Land Grabbing

Food security depends on agricultural yield stability, which in turn depends on crop tolerance to environmental stress factors. In destabilizing the global atmospheric regime and upsetting local and seasonal weather patterns, cropping systems will themselves become more vulnerable to variations in heat, humidity, and precipitation. A seminal 2012 study found that changing weather conditions have already decreased the production of global wheat by 5.5 percent and maize production by 3.8 percent between 1980 and 2008.
Under increased environmental strain, increases in agricultural yield are poised to slow down. If and when they do, supplies will fall, prices will rise, and societies will become prone to famine, food riots, and conflict.
The International Food Policy Research Institute suggests [PDF] that the 2007-2008 food crisis, whose effects became intertwined with those of the 2008 financial crisis, kindled civic unrest in 61 countries and led to violent riots in 23 countries. Food insecurity was also a probable factor in the protests and violent revolts in Tunisia, Egypt, Libya, and Syria, known as the Arab Spring. In 2011, climate change provoked droughts in the Horn of Africa, prompting a regional food shortage that affected 13 million people, and claimed over 250,000 lives in Somalia alone.
As climate change continues, due in part to the agricultural system, environmental refugees and internally displaced people suffering from food scarcities, will migrate in greater numbers, contributing to xenophobic backlash and sociopolitical instability. In such a geopolitical climate, investments in essential agricultural infrastructures for environmental adaptation would be discouraged, perpetuating vulnerabilities to extreme weather events, increasing the frequency of crop failures, and reinforcing the feedback loop.
Fourth Pathway: Agri-Food Supply Chains, Livestock Farming and the Formation of Self-Undermining Mechanisms; Climate Change, Extreme Weather Events, Pests, and Diseases

Adding fuel to the flames, climate change will punish entire food supply chains in at least three more ways. At the farm, warmer temperatures are primed to increase plant pathogens’ development and survival rates, their spread into new territories, and their hosts’ susceptibility to diseases. Livestock disease, such as the Bluetongue virus and Rift Valley fever, might intensify in warmer climates too, and epidemics may become more frequent and widespread.
Across production, transportation, and storage lines; at farms, grain elevators, and silos, and en route to one place or another, extreme weather events will jeopardize the integrity of supply chains and damage critical infrastructures. With climate change already in motion, anecdotes are abundant. In 2008 in Myanmar, Cyclone Nargis flooded 783,000 hectares of farmland, killed about 122,500 draft animals, and left some 52,000 farmers idle. In 2010, a drought decimated Russian wheat. In 2012 in the United States, the network of locks and dams of the Mississippi River, through which maize, soybean, and wheat are exported, failed to cope with extreme rainfall, resulting in delays for commodity-carrying barges and leading to price surges. In 2017, Hurricane Harvey reduced rail services to Texas Gulf ports, halting regional grain exports. That same year, Hurricane Irma slashed Florida’s citrus production by nearly 23 percent, and in North Carolina, Hurricane Florence cut approximately $11 billion of farm sector cash receipts. Recently, Cyclone Idai flooded some 2,165 square kilometers in Zimbabwe, much of which was under cultivation by subsistence farmers. Climate change, to summarize, will increase the volatility of a global food market already engulfed in uncertainty. Sea level rise, meanwhile, will disrupt activities at export and import terminals thereby restricting access for international commodities shipping (maritime shipping accounts for about 80 percent [PDF] of global trade by volume).
Precarious Dependencies
Like the ouroboros, the serpent eating its own tail, the global agricultural system as it exists today is poised to devour itself. The precarious system sets off a series of cascading effects that, by circular pathways and compounding reinforcing mechanisms, route back to destabilize all phases and functions of the food supply chain.
It is difficult to determine what the most defective part of this system is, but these four causal pathways offer a decent starting point. We ought to entertain, furthermore, the possibility of converging causal processes: global warming, wildfires, ocean acidification, longer-duration droughts, harsher floods disrupting supply chains, faster spread of plant diseases and livestock epidemics, resource depletion, crop failures, sea level rise, accelerated migration of refugees, rising anti-immigrant populism, and sociopolitical instability–a perfect storm that would not only disintegrate the global food system but also shove billions into various forms of malnutrition.
A Failure of Governance and the Role of International Cooperation
Ultimately, the inadequacies of the global food system represent a failure of policy. Incremental modifications to the system, such as cropland expansion and agricultural intensification—the two predominant strategies of the global agricultural complex—will not fix the problems of food insecurity and perilous ecological degradation.
Instead of perpetuating perverse systemic behaviors, dependencies, and distortions, scientists, technologists, policymakers, and other stakeholders should redesign food systems wholesale and act to mitigate the triple ecological-nutritional-social risks engendered by modern agriculture.
Here, systems-thinking can help. A reconfiguration of the global food system should take advantage of leverage points, places in the system where a minor adjustment in one element would result in substantial changes to the entire system. Such smart systemic interventions should include an overhaul in the structure of incentives and government subsidies, to nip perverse systems behaviors in the bud, while allocating considerable capital to support agro-tech innovations and future foods as both food and feed sources. National governments should strengthen regulation and supervision on land-grabbing, clamp down on illegal, unreported, and unregulated (IUU) fishing, and enhance international cooperative schemes and mechanisms to invest in rural agricultural infrastructures, promote agricultural self-sufficiency, and sponsor advanced agricultural research. Multiplying the budget of CGIAR, the world’s largest global agricultural innovation network, would be a good start. And, in a time of great disruptions, we ought to prioritize Sustainable Development Goal 2.4, implementing resilient agricultural practices, with a greater focus on smallholder farmers in developing countries.
Catastrophe Now
How many lives lost to hunger make a catastrophe? What is the humanitarian crisis threshold? A million fatalities? Ten million? Today, 821 million people endure a wretched life of undernourishment. In many respects, catastrophe is already upon us.